音视频数据方案
目录

音视频数据方案
一点点想法:还请各路大神多多指点!

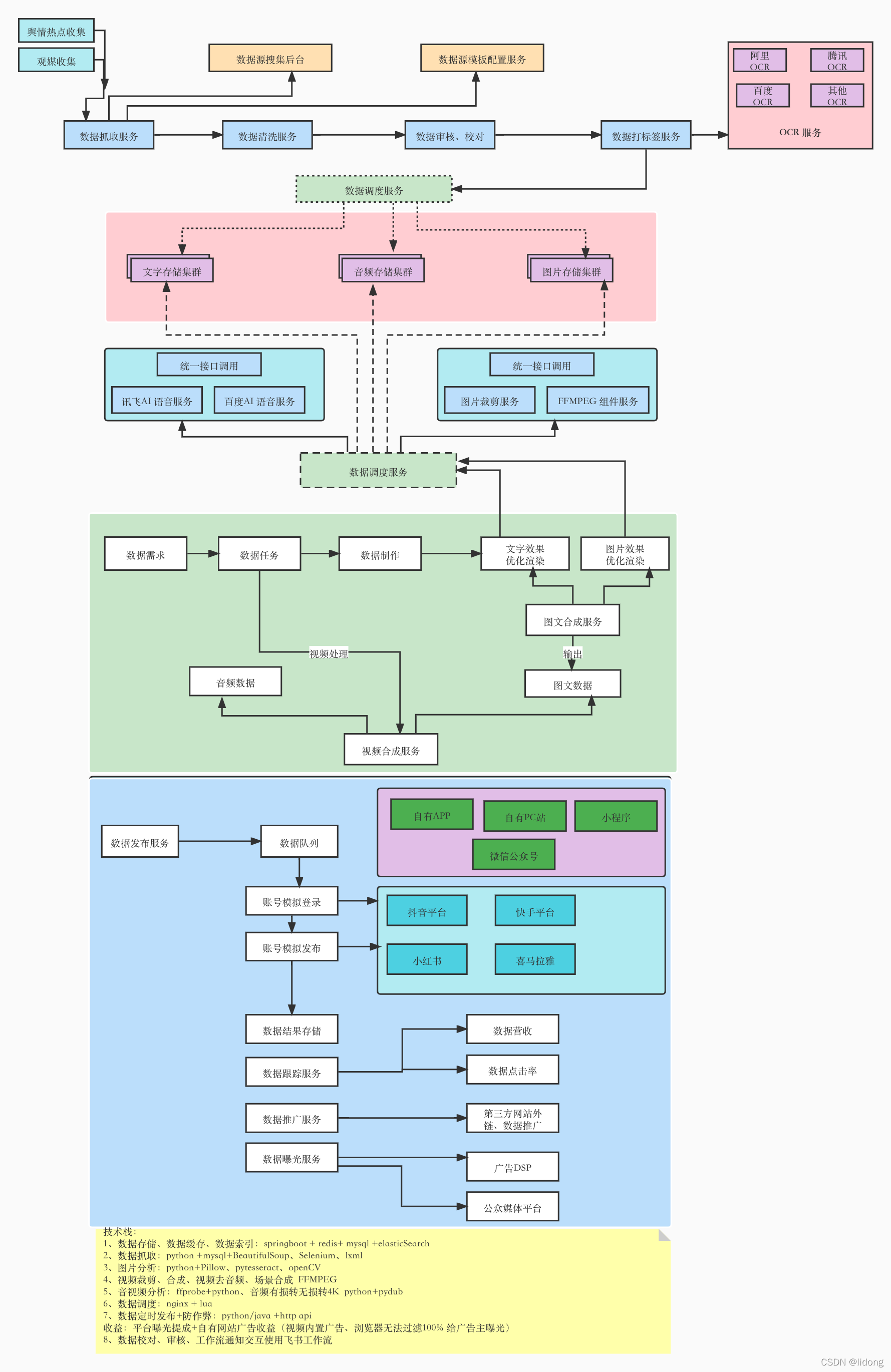
技术栈:
1、数据存储、数据缓存、数据索引:springboot + redis+ mysql +elasticSearch
2、数据抓取:python +mysql+BeautifulSoup、Selenium、lxml
3、图片分析:python+Pillow、pytesseract、openCV
4、视频裁剪、合成、视频去音频、场景合成 FFMPEG
5、音视频分析:ffprobe+python、音频有损转无损转4K python+pydub
6、数据调度:nginx + lua
7、数据定时发布+防作弊:python/java +http api
收益:平台曝光提成+自有网站广告收益(视频内置广告、浏览器无法过滤100% 给广告主曝光)
8、数据校对、审核、工作流通知交互使用飞书工作流
