目录

第1章大数据概述

/weixin_miniapp.png

第1章:大数据概述

文章目录

1.1 大数据时代

https://i-blog.csdnimg.cn/blog_migrate/8fee6c89bfdb2c6d73e5eecc01adf9ce.jpeg#pic_center

1.2 大数据概念

https://i-blog.csdnimg.cn/blog_migrate/ccce0a1d6669c8c2e4108a0bb072fc1c.jpeg#pic_center

1.3 大数据的影响

https://i-blog.csdnimg.cn/blog_migrate/446b0aa29494cc809c70cfb36d5aa12e.jpeg#pic_center

1.4 大数据的应用

https://i-blog.csdnimg.cn/blog_migrate/fcb49b5db4c2967fb98741c54676105f.jpeg#pic_center

1.5 大数据关键技术

https://i-blog.csdnimg.cn/blog_migrate/2170c48bcd16aa528fee1aa1b3d6c9b7.jpeg#pic_center

1.6 大数据计算模式

https://i-blog.csdnimg.cn/blog_migrate/8424e970946176f4cc9d927372574f3d.jpeg#pic_center

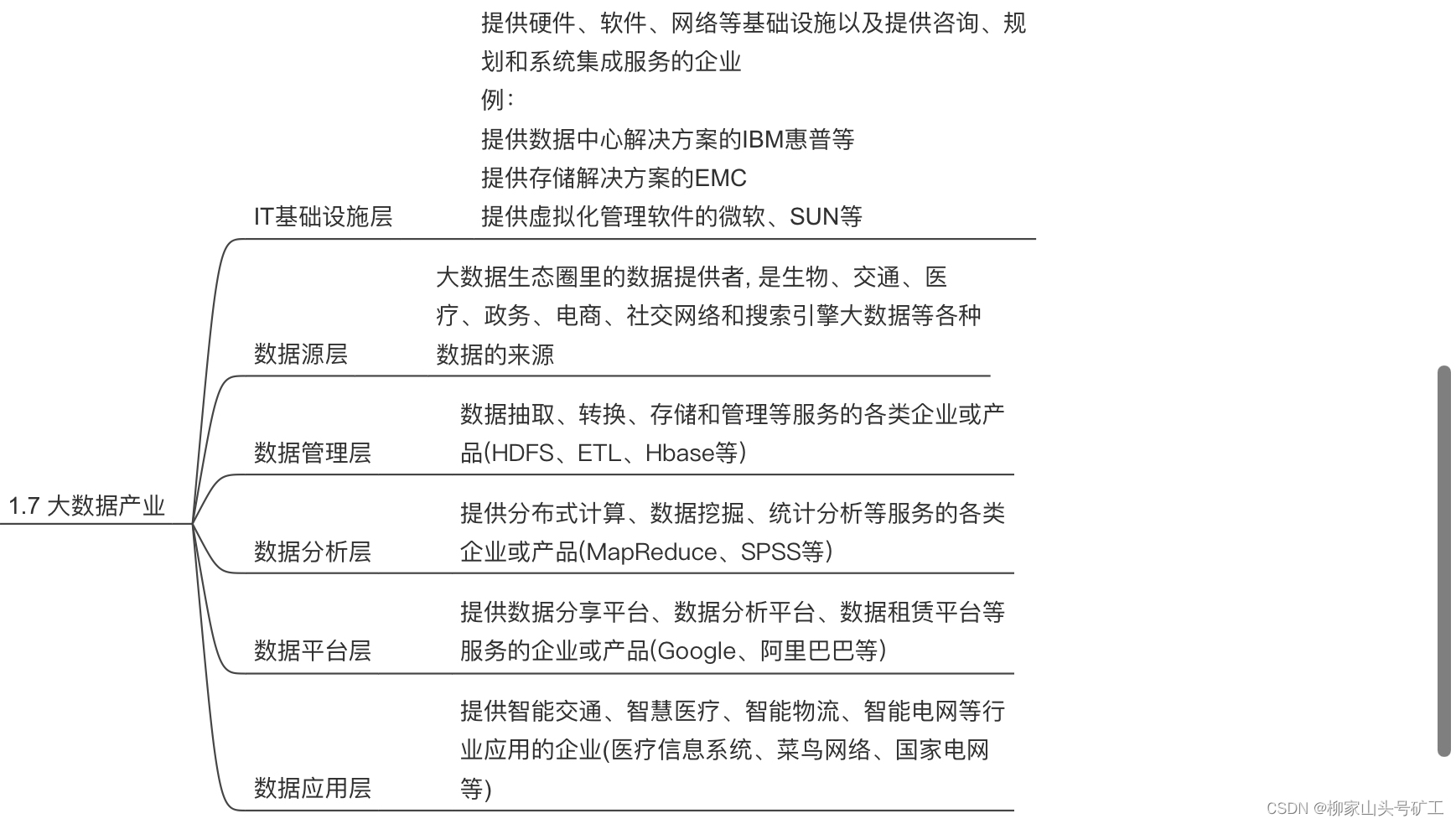
1.7 大数据产业

https://i-blog.csdnimg.cn/blog_migrate/4fceb3e09e835b3f1fe19949fc71948e.jpeg#pic_center

1.8 大数据、云计算与物联网

https://i-blog.csdnimg.cn/blog_migrate/d41b27bb317f48b5174a8b8ba83d83b0.jpeg#pic_center

https://i-blog.csdnimg.cn/blog_migrate/fda22ead2c0a8d062c96a7c8c295d222.jpeg#pic_center

/weixin_miniapp.png