运维管理规划

运维管理规划
在当今快速发展的科技时代,企业信息化程度不断提升,IT系统已成为企业运营的核心支撑。有效的运维管理规划不仅能确保系统的稳定运行,还能提升运维效率,降低运维成本。
本文将结合《系统运维体系架构规划》和《运维管理规划》两个文档的内容,详细探讨运维管理规划的各个方面,旨在为企业提供一套科学、合理的运维管理解决方案
运维管理规划
一、运维管理规划的必要性
运维管理规划是确保IT系统高效运行的关键。随着企业信息系统规模的扩大,系统复杂度增加,运维工作面临的挑战也越来越大。缺乏有效的运维管理规划,容易导致系统故障频发、运维成本上升、运维效率低下等问题。
首先,企业在没有完善运维规划的情况下,常常处于被动的维护状态,问题只能在发生后被动解决,无法提前预防和快速响应。其次,运维人员的工作压力大,容易出现人为错误,影响系统稳定性。此外,缺乏规范的运维流程和管理手段,导致运维效率低下,资源浪费严重。因此,制定科学的运维管理规划显得尤为重要。
二、运维管理规划的关键要素
目标设定
:明确运维管理的总体目标和具体目标。总体目标包括确保系统稳定运行、提高运维效率、降低运维成本等;具体目标则细化到各个运维任务,如备份和恢复、性能监控、安全管理等。
目标设定是运维管理规划的首要步骤,通过明确的目标,可以确保运维活动的方向性和一致性。企业需要根据自身业务特点和发展需求,设定短期和长期目标,并制定可衡量的关键绩效指标(KPI),以便在实施过程中进行监控和评估。
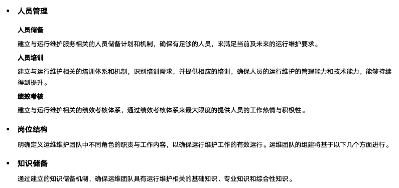
组织架构
:合理设置运维管理组织架构,明确各部门和岗位的职责。一般包括运维管理中心、技术支持团队、应急响应团队等。
运维组织架构的设计需要考虑企业规模、业务复杂度和运维需求。运维管理中心通常负责整体协调和指挥,技术支持团队专注于具体技术问题的解决,应急响应团队则在突发事件中快速响应和处理。明确的职责分工和高效的沟通机制,是确保运维工作顺利进行的基础。

流程设计
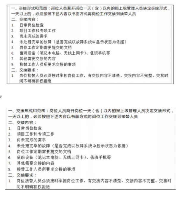
:制定详细的运维管理流程,包括事件管理流程、问题管理流程、变更管理流程、发布管理流程等。流程设计应注重简洁、高效,避免繁琐和重复。
事件管理流程用于处理突发事件,确保系统故障能快速响应和解决;问题管理流程针对重复出现的问题,进行根本原因分析和永久解决;变更管理流程保证系统变更的有序和可控,避免因变更引发故障;发布管理流程确保新功能或修复补丁的顺利上线。规范的流程设计,有助于提高运维工作的透明度和可控性。
工具和技术
:选择合适的运维管理工具和技术,如监控工具、自动化运维工具、日志分析工具等。推荐使用开源工具,如Nagios、Zabbix、Ansible等。
运维工具和技术的选择应根据企业的具体需求和现有系统架构进行。监控工具可以实时监测系统运行状态,及时发现和预警问题;自动化运维工具提高运维效率,减少人为错误;日志分析工具帮助运维人员深入了解系统运行情况,进行故障排查和性能优化。结合新兴技术,如人工智能和大数据分析,可以进一步提升运维智能化水平。
风险管理
:识别和评估运维风险,制定相应的风险应对策略。常见的运维风险包括硬件故障、软件漏洞、网络攻击等。
风险管理是运维管理规划的重要组成部分,通过识别和评估潜在风险,企业可以提前制定应对策略,降低风险发生的可能性和影响。风险管理策略包括定期备份、冗余设计、安全加固、灾难恢复计划等。运维团队应定期演练应急预案,确保在风险发生时能够快速响应和恢复。
人员培训
:加强运维人员的技术培训和能力提升。定期组织技术培训、交流和演练,提升运维团队的整体水平。
运维人员是确保系统稳定运行的关键资源,企业应注重运维团队的建设和培养。通过定期的技术培训,运维人员可以掌握最新的技术和工具,提升问题解决能力和应急响应能力。此外,鼓励运维人员参与行业交流和学习,了解最佳实践和最新发展趋势,有助于持续提升运维管理水平。
三、运维管理规划的实施步骤
现状分析
:全面分析企业现有的IT系统和运维管理现状,找出存在的问题和不足。包括系统架构、运维流程、运维工具、运维人员等方面的分析。
现状分析是运维管理规划的基础,通过全面了解当前系统和运维工作的现状,企业可以识别出关键问题和改进点。现状分析应包括系统性能、稳定性、安全性等方面的评估,以及运维流程的合理性和效率的分析。运维工具的使用情况和运维人员的技能水平也需进行详细评估。
需求分析
:明确企业对运维管理的具体需求,结合行业最佳实践,制定运维管理规划的需求清单。需求分析应包括业务需求、技术需求、管理需求等。
需求分析是制定运维管理规划的重要步骤,通过明确的需求,可以确保规划的针对性和实用性。业务需求主要包括系统可用性、性能、扩展性等方面的要求;技术需求涉及具体的技术解决方案和工具选择;管理需求包括流程规范、风险控制、人员管理等。结合行业最佳实践,制定详细的需求清单,有助于后续规划的设计和实施。
方案设计
:根据需求分析结果,设计详细的运维管理方案。方案设计应包括目标设定、组织架构、流程设计、工具和技术选择、风险管理、人员培训等内容。
方案设计是运维管理规划的核心环节,通过结合需求分析的结果,制定具体的实施方案。方案设计应注重整体性和可操作性,确保各个环节紧密衔接。目标设定、组织架构、流程设计、工具和技术选择、风险管理、人员培训等各方面内容应全面覆盖,形成一套系统、科学的运维管理方案。

方案实施
:按照方案设计的内容,逐步实施运维管理规划。实施过程中应注重与各部门的协调和沟通,确保方案的顺利推进。
方案实施是运维管理规划的落地环节,通过逐步推进规划中的各项措施,企业可以逐步提升运维管理水平。实施过程中应注重与各部门的协调和沟通,确保各项措施的顺利推进。运维管理中心应定期监控实施进展,及时调整和优化方案,确保规划的实施效果。
效果评估
:定期对运维管理规划的实施效果进行评估,找出不足和改进点。效果评估应包括系统运行稳定性、运维效率、运维成本等方面的评估。
效果评估是运维管理规划的反馈环节,通过定期的评估,企业可以了解规划的实施效果,找出不足和改进点。效果评估应包括系统运行稳定性、运维效率、运维成本等方面的评估,结合关键绩效指标(KPI),进行量化分析。根据评估结果,企业可以及时调整和优化运维管理规划,确保持续提升运维管理水平。
结论
有效的运维管理规划是企业IT系统稳定运行的关键。通过明确目标、合理组织、优化流程、选择合适的工具和技术、加强风险管理和人员培训,企业可以构建一套科学、合理的运维管理体系,提升运维效率,确保系统的稳定运行。希望本文的探讨能为企业提供有益的参考和借鉴。
参考资料预览
运维管理规划



系统运维体系架构规划



参考资料&资料下载
| 参考资料 | 地址 |
|---|---|
| 运维管理规划 | |
| 系统运维体系架构规划 |
最后
关注我,分享优质前沿资料(IT、运维、编码、互联网…)
本文参考资料收录于《运维资料合集》专栏内,
关注我
,
公众号
内回复【专栏】即可获取
专栏地址
- 专栏包含
40+运维服务管理资料、30+互联网安全资料、30+技术方案、30+数据资产&大数据合集

