基于微信维修报修小程序毕业设计成品作品全套4任务书和中期检查报告模版
目录

基于微信维修报修小程序毕业设计成品作品全套(4)任务书和中期检查报告模版
博主介绍: 《Vue.js入门与商城开发实战》《微信小程序商城开发》图书作者,CSDN博客专家,在线教育专家,CSDN钻石讲师;专注大学生毕业设计教育和辅导。
所有项目都配有从入门到精通的基础知识视频课程,免费
项目配有对应开发文档、开题报告、任务书、PPT、论文模版等
在文章末尾可以获取联系方式 目的和意义 目的:本课题主要目标是设计并能够实现一个物业维修报修的微信小程序系统,前台用户使用小程序查找维修人员并提交预约维修,后台管理使用基于PHP+MySql的B/S架构;通过后台添加资讯、录入物业维修人员信息信息、管理物业维修预约订单等。 意义: 1.物业维修是延长物业使用寿命的保证,物业维修也是提高物业使用价值的保证,良好的物业维修能够最大地发挥物业在生命周期的使用价值。 2.做好物业维修管理工作可以使业主安居乐业,方便业主工作和生活。 3.做好物业维修管理工作使国家节省大量的建房基金。 4.做好物业维修管理工作可以扩大物业企业的经济效益。 5.物业维修管理与服务的完善可以给社会减轻就业压力,创造更多的就业机会
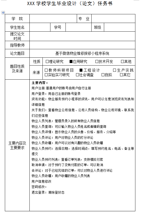
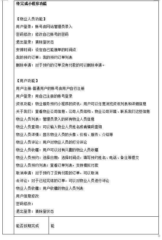
任务书模版

中期检查报告模版
参考来源:
