隐私计算-区块链-Overview

隐私计算 — 区块链 — Overview
目录
文章目录
前言
本文摘自以下文献,为个人学习笔记摘抄:
- —— SONG Yubo1,2, ZHU Jingkai1,2, ZHAO Lingqi1,2, HU Aiqun2,3
区块链
区块链最早于 2008 年提出,它解决了没有信任中心情况下的去中心化的问题。
区块链具有去中心、去信任、集体维护和可靠数据库等特性,区块链的核心价值在于提升多中心的协作效率,包括去中介、提升多方信任、数据不可篡改、可追溯、可审计等。
区块链让信任经济成为可能,并开创了一种在不可信的竞争环境中低成本建立信任的新型计算范式和协作模式,其正在加速构建新一代价值网络和契约社会,并已逐步成为数字经济时代的通用信任基础实施。
区块链的关键技术
区块链是由分布式数据存储、点对点传输、共识机制、加密算法等多种传统计算机技术构成的新型应用模式或多技术应用综合体,其利用密码学和分布式共识协议保证网络传输与访问安全,并实现数据多方维护、交叉验证、全网一致和不易篡改。
广义而言,区块链是通过加密链式结构验证和存储数据、利用分布式一致性算法生成与更新数据、使用智能合约来编程及操作数据的一种去中心化基础结构与分布式计算范式。
而从数据存储角度而言,区块链是一种几乎不可能被篡改的分布式数据库,这种 “分布式” 不仅体现为数据的分布式存储,也体现为数据的分布式记录,其可以生成一套记录时间先后、不可篡改、可信任的数据库,这套数据库以去中心化方式存储,以数学算法和密码学进行安全保障。
由于区块链没有中心化服务器,需要专门的共识算法解决多方共识问题,主要用于加密货币系统。常见的用于区块链的共识算法有:
- 工作量证明(proof of work,POW)
- 股权证明(proof of stake,POS)
- 委托权益证明(delegated proof of stake,DPOS)
- Raft 共识算法
- 等
区块链与隐私计算



区块链与安全多方计算结合
区块链技术发展至今,特别是对于共有链而言,面临着两大困扰:
- 公开数据带来的隐私问题 :数据隐私问题不但包括区块链上记录的交易信息的隐私,还包括区块链上记录以及传递的其他数据的隐私,这一点在大数据时代尤为重要。
- 链上无法进行高效计算处理的性能问题 :高性能的计算一直都是区块链发展的一个瓶颈,在公有网络中,大量节点需要全部对计算任务进行处理,以保证计算任务处理结果的准确性和不可修改性。但这样做造成了严重的资源浪费和低效,同时,为了取得去中心化的效果,搭建节点的要求又不能太高,这一点又进一步影响了单个节点处理任务的能力。
这时候,MPC 的输入隐私性、计算正确性、去中心化等优点就可以很好地帮助解决这些问题。在隐私智能合约、密钥管理、随机数生成等技术中发挥着独特作用。
区块链非常适合 SMPC 协议,因为它们都在处理分布式环境中的安全和信任问题。利用基于区块链的 SMPC 受益的实际场景很多,如健康数据统计分析、匿名电子投票、首次公开发行(IPO)和边缘计算等。
许多研究人员一直尝试将 MPC 与区块链结合起来处理隐私和信任问题。Zhou 等人使用同态加密、秘密共享和零知识证明构造了一个公开可验证的 MPC 协议,该协议由2部分组成,包括:
- 链上计算阶段
- 链外预处理阶段
并将该协议作为链码的一部分集成,以此保护交易数据的隐私。
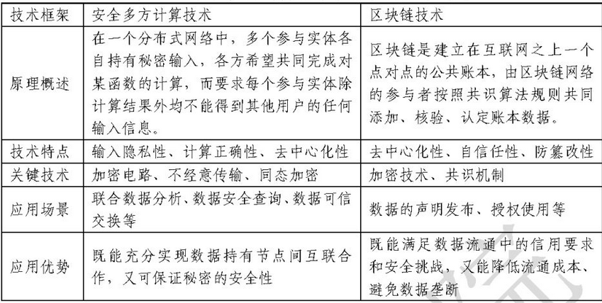
安全多方计算技术与区块链技术对比如下所示:

从上图可以看出,区块链和安全多方计算在技术特点上具有一定程度的重合,又各有自己独特的一面。
区块链的数字签名、不可篡改、可追溯、去中心化等优点,结合安全多方计算的输入隐私性、计算正确性、去中心化等特征,构成了下一代通用计算服务平台,实现了去中心化、数据保护、联合计算等综合特点,对上层业务形成新的技术支撑。
区块链与联邦学习结合

现有的联邦学习可能存在安全漏洞,中心化的结构完全依赖于中央服务器的可靠性,一旦中央服务器被恶意侵占,整个训练过程都将完全被攻击者控制。比如:数据污染和模型污染,即一个恶意的参与者可以向云端的联邦学习服务器故意发送错误的参数来破坏模型参数的全局聚合过程。这样得到的全局模型无法进行正常的更新,整个学习系统就被破坏了。此外,如何处理恶意参与者发布虚假、恶意数据毒害模型的情况仍是一个值得思考的问题。
研究者通过多种方式来保护数据或模型,如:基于区块链的联邦学习架构 BlockFL。
区块链作为一项去中心化的技术,具有可溯源、不可篡改的特性,可以将每次模型更新与各个参与者相关联,利用区块链中交易的可追踪性来检测尝试篡改数据的欺诈性交易行为。同时利用区块链实现系统的去中心化,加强了系统的容错性和抗攻击性。

该模型利用区块链技术实现系统的去中心化,利用基于模型相关度的聚合算法实现模型个性化。整个模型架构可分为 2 部分:
- 区块链网络 :包含区块链底层技术和区块链网络的实现。其中,区块链网络的实现包括交易的广播、共识的达成、区块的生成、区块的广播等。
- 本地服务器
:又分为 2 部分:
- 区块链节点服务器节点:主要负责与区块链网络中的其余节点通信,生成或检查交易,执行共识机制以及本地保存区块链副本;
- 模型计算服务器节点:主要负责利用本地数据对模型进行训练,并将生成的本地模型参数上传至区块链服务器。模型计算主要利用深度学习网络对数据进行学习。
