2022-06-27-数据库课程设计学生信息管理系统C,SQL-Sever
目录

数据库课程设计——学生信息管理系统C#,SQL Sever
目录
利用SQL Sever和 VS C#实现
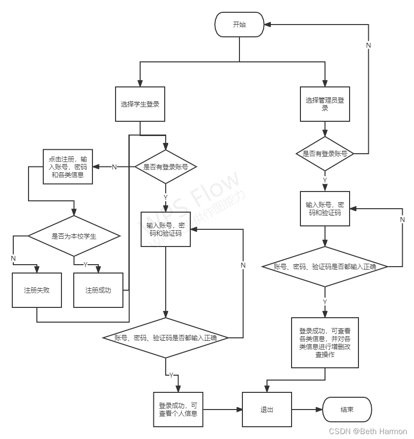
一、程序流程图

图1:程序流程图
二、具体实现:利用SQL Sever和 VS实现,使用C#连接数据库
1、新建一个名为MySchool的数据库
(1)首先,连接数据库,一定一定要选择“SQL Sever身份验证”方式建立连接,不懂怎么用这种方式连接的可以自行搜索一下,很简单。

图2:数据库连接
(2)新建一个名为“MySchool”的数据库,其中含有的表如下:

图3:MySchool数据库
对应的SQL语句如下:
USE MySchool;
DROP TABLE IF EXISTS SC /*成绩*/
DROP TABLE IF EXISTS Student /*学生信息*/
DROP TABLE IF EXISTS Course /*课程*/
DROP TABLE IF EXISTS StudentUser /*学生用户信息*/
DROP TABLE IF EXISTS Administrator /*管理员用户信息*/
DROP TABLE IF EXISTS SysLog /*注册日志*/
DROP TABLE IF EXISTS SysLog1 /*登陆日志*/
DROP TABLE IF EXISTS AVG1 /*登陆日志*/
CREATE TABLE StudentUser
(
ID NCHAR(20) PRIMARY KEY, /*学号*/
PassWord NCHAR(32) , /*密码*/
Sex CHAR(2) , /*性别*/
Birthday datetime, /*生日*/
UserMobile NCHAR(11), /*电话号码*/
);
CREATE TABLE Administrator
(
ID NCHAR(20) PRIMARY KEY, /*工号*/
PassWord NCHAR(32) , /*密码*/
Sex CHAR(2), /*性别*/
Birthday datetime, /*生日*/
UserMobile NCHAR(11), /*电话号码*/
);
CREATE TABLE SysLog
( [UserMobile]
UserID NCHAR(20) , /*id*/
dentity CHAR(20), /*学生或管理员*/
DateAndTime datetime, /*注册时间*/
UserOperation NCHAR(200) /*操作方式*/
);
CREATE TABLE SysLog1
(
UserID NCHAR(20) , /*id*/
dentity CHAR(20), /*学生或管理员*/
DateAndTime datetime, /*登陆时间*/
UserOperation NCHAR(200) /*登陆操作方式*/
);
CREATE TABLE Student
(
Sno CHAR(9) PRIMARY KEY, /* 列级完整性约束条件,Sno是主码*/
Sname CHAR(20) UNIQUE, /* Sname取唯一值*/
Ssex CHAR(2), /*性别*/
Sage SMALLINT, /*年龄*/
Sdept CHAR(20) /*专业*/
);
CREATE TABLE Course
(
Cno CHAR(4) PRIMARY KEY,
Cname CHAR(40),
Cpno CHAR(4),
Ccredit SMALLINT,
);
CREATE TABLE SC
(
Sno CHAR(9),
Cno CHAR(4),
Grade SMALLINT,
PRIMARY KEY (Sno,Cno), /* 主码由两个属性构成,必须作为表级完整性进行定义*/
FOREIGN KEY (Sno) REFERENCES Student(Sno), /* 表级完整性约束条件,Sno是外码,被参照表是Student */
FOREIGN KEY (Cno)REFERENCES Course(Cno) /* 表级完整性约束条件, Cno是外码,被参照表是Course*/
);
INSERT INTO StudentUser VALUES ('20181101111','123456','女',1999-1-1,'13812345678',NULL);
INSERT INTO Administrator VALUES ('2018110',substring(sys.fn_sqlvarbasetostr(HashBytes('MD5','123456')),3,32),'女',1989-1-1,'13812345687',NULL);
INSERT INTO Administrator VALUES ('2018111',substring(sys.fn_sqlvarbasetostr(HashBytes('MD5','123456')),3,32),'女',1989-2-1,'13812655687',NULL);
INSERT INTO Student (Sno,Sname,Ssex,Sdept,Sage) VALUES ('201215121','李勇','男','CS',20);
INSERT INTO Student (Sno,Sname,Ssex,Sdept,Sage) VALUES ('201215122','刘晨','女','CS',19);
INSERT INTO Student (Sno,Sname,Ssex,Sdept,Sage) VALUES ('201215123','王敏','女','MA',18);
INSERT INTO Student (Sno,Sname,Ssex,Sdept,Sage) VALUES ('201215125','张立','男','IS',19);
INSERT INTO Student (Sno,Sname,Ssex,Sdept,Sage) VALUES ('201215128','陈冬','男','IS',20);
SELECT * FROM Student
INSERT INTO Course(Cno,Cname,Cpno,Ccredit) VALUES ('1','数据库',NULL,4);
INSERT INTO Course(Cno,Cname,Cpno,Ccredit) VALUES ('2','数学',NULL,4);
INSERT INTO Course(Cno,Cname,Cpno,Ccredit) VALUES ('3','信息系统',NULL,4);
INSERT INTO Course(Cno,Cname,Cpno,Ccredit) VALUES ('4','操作系统',NULL,4);
INSERT INTO Course(Cno,Cname,Cpno,Ccredit) VALUES ('5','数据结构',NULL,4);
INSERT INTO Course(Cno,Cname,Cpno,Ccredit) VALUES ('6','数据处理',NULL,4);
INSERT INTO Course(Cno,Cname,Cpno,Ccredit) VALUES ('7','Pascal语言',NULL,4);
UPDATE Course SET Cpno = '5' WHERE Cno = '1'
UPDATE Course SET Cpno = '1' WHERE Cno = '3'
UPDATE Course SET Cpno = '6' WHERE Cno = '4'
UPDATE Course SET Cpno = '7' WHERE Cno = '5'
UPDATE Course SET Cpno = '6' WHERE Cno = '7'
SELECT * FROM Course
INSERT INTO SC(Sno,Cno,Grade) VALUES ('201215121 ','1',92);
INSERT INTO SC(Sno,Cno,Grade) VALUES ('201215121 ','2',85);
INSERT INTO SC(Sno,Cno,Grade) VALUES ('201215121 ','3',88);
INSERT INTO SC(Sno,Cno,Grade) VALUES ('201215122 ','2',90);
INSERT INTO SC(Sno,Cno,Grade) VALUES ('201215122 ','3',80);
SELECT * FROM SC
--当学生用户信息更新,触发器启动,将更新的内容存至注册日志
IF(OBJECT_ID('regist_recorder1') is not null) -- 判断名为 regist_recorder 的触发器是否存在
DROP TRIGGER regist_recorder1 -- 删除触发器
GO
CREATE TRIGGER regist_recorder1
ON StudentUser
AFTER
INSERT
AS
declare @UserName nchar(20)
declare @DateTime datetime
declare @UserOperation nchar(200)
declare @dentity CHAR(20)
select @UserName = ID FROM StudentUser
select @DateTime = CONVERT(datetime,GETDATE(),120)
select @dentity ='StudentUser'
declare @op varchar(10)
select @op=case when exists(select 1 from inserted) and exists(select 1 from deleted)
then 'Update'
when exists(select 1 from inserted) and not exists(select 1 from deleted)
then 'Insert'
when not exists(select 1 from inserted) and exists(select 1 from deleted)
then 'Delete' end
select @UserOperation = @op
INSERT INTO SysLog(UserID,dentity,DateAndTime,UserOperation)
VALUES (@UserName,@dentity,@DateTime,@UserOperation)
--当管理员信息更新,触发器启动,将更新的内容存至注册日志
IF(OBJECT_ID('regist_recorder2') is not null) -- 判断名为 regist_recorder 的触发器是否存在
DROP TRIGGER regist_recorder2 -- 删除触发器
GO
CREATE TRIGGER regist_recorder2
ON Administrator
AFTER
INSERT
AS
declare @UserName nchar(20)
declare @DateTime datetime
declare @UserOperation nchar(200)
declare @dentity CHAR(20)
select @UserName = ID FROM Administrator
select @DateTime = CONVERT(datetime,GETDATE(),120)
select @dentity ='Administrator'
declare @op varchar(10)
select @op=case when exists(select 1 from inserted) and exists(select 1 from deleted)
then 'Update'
when exists(select 1 from inserted) and not exists(select 1 from deleted)
then 'Insert'
when not exists(select 1 from inserted) and exists(select 1 from deleted)
then 'Delete' end
select @UserOperation = @op
INSERT INTO SysLog(UserID,dentity,DateAndTime,UserOperation)
VALUES (@UserName,@dentity,@DateTime,@UserOperation)
--建一个表存储各科平均分
--建一个表存储各科平均分
CREATE TABLE AVG1
(
Cname CHAR(10), /* 科目*/
avg1 INT
);
INSERT INTO AVG1(Cname,avg1) VALUES ('数据库',NULL);
INSERT INTO AVG1(Cname,avg1) VALUES ('数学',NULL);
INSERT INTO AVG1(Cname,avg1) VALUES ('信息系统',NULL);
INSERT INTO AVG1(Cname,avg1) VALUES ('操作系统',NULL);
INSERT INTO AVG1(Cname,avg1) VALUES ('数据结构',NULL);
INSERT INTO AVG1(Cname,avg1) VALUES ('数据处理',NULL);
INSERT INTO AVG1(Cname,avg1) VALUES ('Pascal语言',NULL);
--将成绩信息通过下列存储过程算出各科平均分并存储至AVG表
IF (exists (select * from sys.objects where name = 'COURSE_AVG1'))
DROP PROCEDURE COURSE_AVG1
GO
CREATE PROCEDURE COURSE_AVG1
AS
BEGIN TRANSACTION TRANS
DECLARE
@SX INT, /* 数学总分 */
@XXXT INT, /* 信息系统总分 */
@CZXT INT, /* 操作系统总分 */
@SJJG INT, /* 数据结构总分 */
@SJK_C INT, /* 数据库总分 */
@SJCL INT, /*数据处理总分*/
@P INT /*Pascal语言*/
SELECT @SX=AVG(Grade) FROM SC
WHERE Cno='2 '
SELECT @XXXT=AVG(Grade) FROM SC
WHERE Cno='3'
SELECT @CZXT=AVG(Grade) FROM SC
WHERE Cno='4'
SELECT @SJJG=AVG(Grade) FROM SC
WHERE Cno='5'
SELECT @SJK_C=AVG(Grade) FROM SC
WHERE Cno='1'
SELECT @SJCL=AVG(Grade) FROM SC
WHERE Cno='6'
SELECT @P=AVG(Grade) FROM SC
WHERE Cno='7'
BEGIN
UPDATE AVG1 SET avg1=@SJK_C WHERE Cname='数据库'
UPDATE AVG1 SET avg1=@SX WHERE Cname='数学'
UPDATE AVG1 SET avg1=@XXXT WHERE Cname='信息系统'
UPDATE AVG1 SET avg1=@CZXT WHERE Cname='操作系统'
UPDATE AVG1 SET avg1=@SJJG WHERE Cname='数据结构'
UPDATE AVG1 SET avg1=@SJCL WHERE Cname='数据处理'
UPDATE AVG1 SET avg1=@P WHERE Cname='Pascal语言'
COMMIT TRANSACTION TRANS;
END2、C#连接数据库,并实现对MySchool数据库的增、删、改、查操作
(1)主界面:主界面包含欢迎文本和两个可选项,如下图3所示分别为“学生登录”和“管理员登录”,选择不同的选项则分别进入不同的页面。

图4:主界面
对应C#实现如下:
using System;
using System.Collections.Generic;
using System.ComponentModel;
using System.Data;
using System.Drawing;
using System.Linq;
using System.Text;
using System.Threading.Tasks;
using System.Windows.Forms;
namespace SchoolManage
{
public partial class FormLogin : Form
{
public FormLogin()
{
InitializeComponent();
}
private void buttonStuLogin_Click(object sender, EventArgs e)
{
FormStuLogin FormStuLogin = new FormStuLogin(); //学生登录窗体
FormStuLogin.Show();//跳转至学生登录窗体
this.Hide(); //隐藏原窗体
}
private void buttonManagerLogin_Click(object sender, EventArgs e)
{
FormManagerLogin FormManagerLogin = new FormManagerLogin(); //管理员登录窗体
FormManagerLogin.Show();//跳转至管理员登录窗体
this.Hide();
}
private void FormLogin_FormClosing_1(object sender, FormClosingEventArgs e)
{
}
private void FormLogin_FormClosed(object sender, FormClosedEventArgs e)
{
while (MessageBox.Show("即将退出系统,您确认退出吗?", "提示!", MessageBoxButtons.YesNo)== DialogResult.Yes)
{
System.Environment.Exit(System.Environment.ExitCode);
}
}
}
}(2)学生登录页面:在主界面选择学生登录按钮则进入学生登录页面,页面功能如下图所示。若用户有该系统的账号,则可选择直接登录:先输入用户名,密码以及验证码,三者均正确才能登陆成功。

图5:学生登录页面

图6:学生登录成功
若其中一项不正确则会弹窗提示你重新输入,如下图所示:

图7:学生登录失败
对应C#实现如下(连接数据库的代码实现部分大家根据自身情况自行修改,下同):
using System;
using System.Collections.Generic;
using System.ComponentModel;
using System.Data;
using System.Data.SqlClient;
using System.Drawing;
using System.Linq;
using System.Security.Cryptography;
using System.Text;
using System.Threading.Tasks;
using System.Windows.Forms;
namespace SchoolManage
{
public partial class FormStuLogin : Form
{
public FormStuLogin()
{
InitializeComponent();
}
public string code;
private string EncryptWithMD5(string source)//MD5加密
{
byte[] sor = Encoding.UTF8.GetBytes(source);
MD5 md5 = MD5.Create();
byte[] result = md5.ComputeHash(sor);
StringBuilder strbul = new StringBuilder(40);
for (int i = 0; i < result.Length; i++)
{
strbul.Append(result[i].ToString("x2"));//加密结果"x2"结果为32位,"x3"结果为48位,"x4"结果为64位
}
return strbul.ToString();
}
private void buttonLogin_Click(object sender, EventArgs e)
{
string username = tBUserName.Text.Trim(); //取出账号
string password = EncryptWithMD5(tBPassword.Text.Trim()); //取出密码并加密
string myConnString = "Data Source=.;Initial Catalog=MySchool;Persist Security Info=True;User ID=sa;Password=yourpassword";
SqlConnection sqlConnection = new SqlConnection(myConnString); //实例化连接对象
sqlConnection.Open();
string sql = "select ID,PassWord from StudentUser where ID = '" + username + "' and PassWord = '" + password + "'"; //编写SQL命令
SqlCommand sqlCommand = new SqlCommand(sql, sqlConnection);
SqlDataReader sqlDataReader = sqlCommand.ExecuteReader();//读取数据
if (sqlDataReader.HasRows && tBVerifyCode.Text == code)//验证是否有该用户及密码且验证码正确
{
MessageBox.Show("欢迎使用!"); //登录成功
StuMain stuMain = new StuMain();
stuMain.GetId(username);
stuMain.Show();//显示下一界面
this.Hide();
}
else if (sqlDataReader.HasRows && tBVerifyCode.Text != code)
{
MessageBox.Show("验证码错误,登录失败!");
return;
}
else
{
MessageBox.Show("账号密码有误,登录失败!");
return;
}
sqlDataReader.Close();
sql = "insert into SysLog1 values ( '" + username + "' , 'Student','" + DateTime.Now + "' , '" + "Login" + "')"; //编写SQL命令,把登陆信息存入登录日志
SqlCommand sqlCommand1 = new SqlCommand(sql, sqlConnection);
sqlCommand1.ExecuteNonQuery();
sqlConnection.Close();
}
private void buttonReg_Click(object sender, EventArgs e)
{
this.Hide();
RegisterForm registerForm = new RegisterForm();
registerForm.Show();
}
private void FormStuLogin_Load_1(object sender, EventArgs e)
{
//随机实例化
Random ran = new Random();
int number;
char code1;
//取五个数
for (int i = 0; i < 5; i++)
{
number = ran.Next();
if (number % 2 == 0)
code1 = (char)('0' + (char)(number % 10));
else
code1 = (char)('A' + (char)(number % 26)); //转化为字符
this.code += code1.ToString();
}
lbVerifyCode.Text = code;
}
private void lbVerifyCode_Click(object sender, EventArgs e)
{
}
private void buttonCancel_Click_1(object sender, EventArgs e)
{
this.Close();
}
private void FormStuLogin_FormClosing_1(object sender, FormClosingEventArgs e)
{
FormLogin m2 = new FormLogin();
m2.Show();
}
private void lbPassword_Click(object sender, EventArgs e)
{
}
}
}(3)个人主页:学生用户若成功登录则进入个人主页,个人主页共包含“个人基本信息”和“成绩单”两个分页,所展示的信息如下图所示,学生能够看到自己的个人信息和个人成绩,以及各门课程的详细信息。

图8:个人主页——个人信息页

图9:个人主页——成绩单页
对应C#实现如下:
using System;
using System.Collections.Generic;
using System.ComponentModel;
using System.Data;
using System.Data.SqlClient;
using System.Drawing;
using System.IO;
using System.Linq;
using System.Text;
using System.Threading.Tasks;
using System.Windows.Forms;
namespace SchoolManage
{
public partial class StuMain : Form
{
public StuMain()
{
InitializeComponent();
}
private void buttonExit_Click(object sender, EventArgs e)
{
this.Close();
}
string Id;
public void GetId(string id)//上个窗体调用此函数,将id值传过来
{
lbStuId.Text = id;
lbStuId.Refresh();
Id = id;
}
private void StuMain_Load_1(object sender, EventArgs e)
{
// TODO: 这行代码将数据加载到表“mySchoolDataSet.Course”中。您可以根据需要移动或移除它。
this.courseTableAdapter.Fill(this.mySchoolDataSet.Course);
string name, sex, dept, tel;
int age;
string connString = "Data Source=.;Initial Catalog=MySchool;Persist Security Info=True;User ID=sa;Password=yourpassword";//数据库连接字符串
SqlConnection conn = new SqlConnection(connString);//创建connection对象
conn.Open();//打开数据库
//创建数据库命令
SqlCommand cmd = conn.CreateCommand();
//创建查询语句
cmd.CommandText = "select * from Student where Sno = '" + Id + "';select * from StudentUser where ID = '" + Id + "'";
//从数据库中读取数据流存入reader中
SqlDataReader reader = cmd.ExecuteReader();
//从reader中读取下一行数据,如果没有数据,reader.Read()返回flase
while (reader.Read())
{
name = reader.GetString(reader.GetOrdinal("Sname"));
sex = reader.GetString(reader.GetOrdinal("Ssex"));
age = reader.GetInt16(reader.GetOrdinal("Sage"));
dept = reader.GetString(reader.GetOrdinal("Sdept"));
lbStuName.Text = name;
lbStuName.Refresh();
lbStuSex.Text = sex;
lbStuAge.Text = age.ToString();
lbStuDept.Text = dept;
break;
}
reader.NextResult();//执行下一句操作
//从reader中读取下一行数据,如果没有数据,reader.Read()返回flase
while (reader.Read())
{
tel = reader.GetString(reader.GetOrdinal("UserMobile"));
lbPhone.Text = tel;
break;
}
reader.Close();
SqlDataAdapter dap = new SqlDataAdapter("select * from SC where Sno='" + Id + "'", conn);//查询
DataSet ds = new DataSet();//创建DataSet对象
dap.Fill(ds);//填充DataSet数据集
dataGridView1.DataSource = ds.Tables[0].DefaultView;//显示查询后的数据
conn.Close();
int i = 0;
int x = 0, h = 0;
int a;
for (; i < ds.Tables[0].Rows.Count; i++)//读取DataSet中的指定数据
{
x += int.Parse(ds.Tables[0].Rows[i][2].ToString());
if (int.Parse(ds.Tables[0].Rows[i][2].ToString()) > 59)
h++;
}
if (i == 0) a = 0;
else a = x / i;
lbPassnum.Text = h.ToString();
lbAvgSco.Text = a.ToString();
}
private void StuMain_FormClosing_1(object sender, FormClosingEventArgs e)
{
FormLogin m2 = new FormLogin();
m2.Show();
}
private void StuMain_FormClosed(object sender, FormClosedEventArgs e)
{
}
}
}(4)注册页面:若学生用户没有登陆账号,则需在学生登录界面选择注册按钮,进入注册界面输入相应信息进行注册。成功注册的前提是你为该校的学生且各信息已填写完整。

图10:注册页面

图11:注册成功

图12:注册失败
对应C#实现如下:
using System;
using System.Collections.Generic;
using System.ComponentModel;
using System.Data;
using System.Data.SqlClient;
using System.Drawing;
using System.IO;
using System.Linq;
using System.Security.Cryptography;
using System.Text;
using System.Text.RegularExpressions;
using System.Threading.Tasks;
using System.Windows.Forms;
namespace SchoolManage
{
public partial class RegisterForm : Form
{
public RegisterForm()
{
InitializeComponent();
}
private void buttonRegister_Click(object sender, EventArgs e)
{
if (tBStuId.Text.Trim() != "" && tBPassword.Text.Trim() != "" && cBSex.Text.Trim() != "" && tBPhoneNum.Text.Trim() != "")
{//确认一些信息输入非空
try
{
string connString = "Data Source=.;Initial Catalog=MySchool;Persist Security Info=True;User ID=sa;Password=yourpassword";//数据库连接字符串
SqlConnection connection = new SqlConnection(connString);//创建connection对象
string username = tBStuId.Text.Trim(); //取出账号
string sex = cBSex.Text.Trim(); //取出性别
connection.Open();
string sql1 = "select Sno,Ssex from Student where Sno = '" + username + "' and Ssex = '" + sex + "'"; //编写SQL命令,查找学生信息中是否有该用户
SqlCommand sqlCommand1 = new SqlCommand(sql1, connection);//确认是否有该学员
SqlDataReader sqlDataReader1 = sqlCommand1.ExecuteReader();
bool a = sqlDataReader1.HasRows;
sqlDataReader1.Close();
if (a)
{
string sql2 = "select ID from StudentUser where ID = '" + username + "'"; //编写SQL命令
SqlCommand sqlCommand2 = new SqlCommand(sql2, connection);//确认是否已经注册过
SqlDataReader sqlDataReader2 = sqlCommand2.ExecuteReader();
if (!sqlDataReader2.HasRows)
{
string sql3 = "insert into StudentUser (ID, PassWord ,Sex, UserMobile, Birthday) " +
"values (@userid, @userpassword,@sex,@usermobile,@Birthday)";
SqlCommand command = new SqlCommand(sql3, connection);
SqlParameter sqlParameter = new SqlParameter("@userid", tBStuId.Text);
command.Parameters.Add(sqlParameter);
sqlParameter = new SqlParameter("@userpassword", EncryptWithMD5(tBPassword.Text));
command.Parameters.Add(sqlParameter);
sqlParameter = new SqlParameter("@sex", cBSex.Text);
command.Parameters.Add(sqlParameter);
sqlParameter = new SqlParameter("@usermobile", tBPhoneNum.Text);
command.Parameters.Add(sqlParameter);
sqlParameter = new SqlParameter("@Birthday", dateTimePicker1.Value);
command.Parameters.Add(sqlParameter);
sqlDataReader2.Close();
//打开数据库连接
command.ExecuteNonQuery();
connection.Close();
MessageBox.Show("注册成功");
}
else
{
MessageBox.Show("该用户已注册。");
}
}
else
{
MessageBox.Show("我校无该学员");
}
}
catch (Exception ex)
{
MessageBox.Show(ex.Message);
}
this.Close();
}
else
{
MessageBox.Show("请将信息填写完整!");
}
}
public Byte[] mybyte = new byte[0];
public static string EncryptWithMD5(string source)
{
byte[] sor = Encoding.UTF8.GetBytes(source);
MD5 md5 = MD5.Create();
byte[] result = md5.ComputeHash(sor);
StringBuilder strbul = new StringBuilder(40);
for (int i = 0; i < result.Length; i++)
{
strbul.Append(result[i].ToString("x2"));//加密结果"x2"结果为32位,"x3"结果为48位,"x4"结果为64位
}
return strbul.ToString();
}
private void tBPassword_Leave(object sender, EventArgs e)//校验密码格式
{
if (tBStuId.Text.Trim() != "")
{
//使用regex(正则表达式)进行格式设置 至少有数字、大写字母、小写字母各一个。最少3个字符、最长20个字符。
Regex regex = new Regex(@"(?=.*[0-9])(?=.*[a-z])(?=.*[A-Z]).{3,20}");
if (regex.IsMatch(tBPassword.Text))//判断格式是否符合要求
{
//MessageBox.Show("输入密码格式正确!");
}
else
{
MessageBox.Show("至少有数字、大写字母、小写字母各一个。最少3个字符、最长20个字符!");
tBPassword.Focus();
}
}
else
{
MessageBox.Show("请填写密码!");
}
}
private void RegisterForm_FormClosing(object sender, FormClosingEventArgs e)
{
FormStuLogin m2 = new FormStuLogin();
m2.Show();
}
private void buttonCancel_Click_1(object sender, EventArgs e)
{
this.Close();
}
}
}(5)管理员登录页面:若您的身份为管理员,则可在主界面选择“管理员登录”选项,进入管理员登录界面。与学生登录相似,管理员登录成功的前提是正确输入各类信息。但管理员登录不提供“注册”选项,因为管理员身份必须由系统授予——即在数据库中填入相应信息才可成为管理员。

图13:管理员登录页面

图14:管理员登录成功
对应C#实现如下:
using System;
using System.Collections.Generic;
using System.ComponentModel;
using System.Data;
using System.Data.SqlClient;
using System.Drawing;
using System.Linq;
using System.Security.Cryptography;
using System.Text;
using System.Threading.Tasks;
using System.Windows.Forms;
namespace SchoolManage
{
public partial class FormManagerLogin : Form
{
public FormManagerLogin()
{
InitializeComponent();
}
public string code;
private void buttonLogin_Click(object sender, EventArgs e)
{
string username = tBWorknum.Text.Trim(); //取出账号
string password = EncryptWithMD5(tBPassword.Text.Trim()); //取出密码并加密
string myConnString = "Data Source=.;Initial Catalog=MySchool;Persist Security Info=True;User ID=sa;Password=yourpassword";
SqlConnection sqlConnection = new SqlConnection(myConnString); //实例化连接对象
sqlConnection.Open();
string sql = "select ID,PassWord from Administrator where ID = '" + username + "' and PassWord = '" + password + "'"; //编写SQL命令
SqlCommand sqlCommand = new SqlCommand(sql, sqlConnection);
SqlDataReader sqlDataReader = sqlCommand.ExecuteReader();
if (sqlDataReader.HasRows && tBVerifyCode.Text == code)
{
MessageBox.Show("欢迎使用!"); //登录成功
ManagerMain managerMain = new ManagerMain();
managerMain.Show();
this.Hide();
}
else if (sqlDataReader.HasRows && tBVerifyCode.Text != code)
{
MessageBox.Show("验证码错误,登录失败!");
return;
}
else
{
MessageBox.Show("账号密码有误,登录失败!");
return;
}
sqlDataReader.Close();
sql = "insert into SysLog1 values ( '" + username + "' , 'Administrator','" + DateTime.Now + "' , '" + "Login" + "')"; //编写SQL命令
SqlCommand sqlCommand1 = new SqlCommand(sql, sqlConnection);
sqlCommand1.ExecuteNonQuery();
sqlConnection.Close();
}
private string EncryptWithMD5(string source)
{
byte[] sor = Encoding.UTF8.GetBytes(source);
MD5 md5 = MD5.Create();
byte[] result = md5.ComputeHash(sor);
StringBuilder strbul = new StringBuilder(40);
for (int i = 0; i < result.Length; i++)
{
strbul.Append(result[i].ToString("x2"));//加密结果"x2"结果为32位,"x3"结果为48位,"x4"结果为64位
}
return strbul.ToString();
}
private void FormManagerLogin_Load_1(object sender, EventArgs e)
{
//随机实例化
Random ran = new Random();
int number;
char code1;
//取五个数
for (int i = 0; i < 5; i++)
{
number = ran.Next();
if (number % 2 == 0)
code1 = (char)('0' + (char)(number % 10));
else
code1 = (char)('A' + (char)(number % 26)); //转化为字符
this.code += code1.ToString();
}
lbVerifyCode.Text = code;
}
private void FormManagerLogin_FormClosing_1(object sender, FormClosingEventArgs e)
{
FormLogin m2 = new FormLogin();
m2.Show();
}
private void buttonCancel_Click_1(object sender, EventArgs e)
{
this.Close();
}
}
}(6)管理员主页:管理员主页一共包含五个可选项,如下图所示。其中,对于“学生信息”,“课程信息”,“学生成绩”,管理员可按需进行增、删、改、查操作。

图15:管理员主页
对应C#实现如下:
using System;
using System.Collections.Generic;
using System.ComponentModel;
using System.Data;
using System.Drawing;
using System.Linq;
using System.Text;
using System.Threading.Tasks;
using System.Windows.Forms;
namespace SchoolManage
{
public partial class ManagerMain : Form
{
public ManagerMain()
{
InitializeComponent();
}
private void buttonLog_Click(object sender, EventArgs e)
{
this.Hide();
LogMain m = new LogMain();
m.Show();
}
private void buttonStu_Click(object sender, EventArgs e)
{
this.Hide();
StuMessageMain m = new StuMessageMain();
m.Show();
}
private void buttonCourse_Click(object sender, EventArgs e)
{
this.Hide();
CourseMessageMain m = new CourseMessageMain();
m.Show();
}
private void buttonGrade_Click(object sender, EventArgs e)
{
this.Hide();
StuGradeMain m = new StuGradeMain();
m.Show();
}
private void buttonExit_Click(object sender, EventArgs e)
{
this.Close();
}
private void ManagerMain_FormClosed(object sender, FormClosedEventArgs e)
{
//Application.Exit();
}
private void ManagerMain_FormClosing(object sender, FormClosingEventArgs e)
{
FormLogin m2 = new FormLogin();
m2.Show();
}
private void ManagerMain_Load(object sender, EventArgs e)
{
}
}
}(7)登录日志页面:登录日志为管理员提供该系统所有用户的登录记录

图16:登录日志页面
对应C#实现如下:
using System;
using System.Collections.Generic;
using System.ComponentModel;
using System.Data;
using System.Drawing;
using System.Linq;
using System.Text;
using System.Threading.Tasks;
using System.Windows.Forms;
namespace SchoolManage
{
public partial class LogMain : Form
{
public LogMain()
{
InitializeComponent();
}
private void LogMain_Load(object sender, EventArgs e)
{
// TODO: 这行代码将数据加载到表“mySchoolDataSet1.SysLog1”中。您可以根据需要移动或移除它。
this.sysLog1TableAdapter.Fill(this.mySchoolDataSet1.SysLog1);
}
private void buttonReturn_Click(object sender, EventArgs e)
{
this.Close();
}
private void LogMain_FormClosing(object sender, FormClosingEventArgs e)
{
ManagerMain m2 = new ManagerMain();
m2.Show();
}
}
}(8)学生信息页面:为管理员提供学生信息,且管理员可按需进行增、删、改、查操作。

图17:学生信息页面
对应C#实现如下:
using System;
using System.Collections.Generic;
using System.ComponentModel;
using System.Data;
using System.Data.SqlClient;
using System.Drawing;
using System.Linq;
using System.Text;
using System.Threading.Tasks;
using System.Windows.Forms;
namespace SchoolManage
{
public partial class StuMessageMain : Form
{
public StuMessageMain()
{
InitializeComponent();
}
private void StuMessageMain_Load(object sender, EventArgs e)
{
// TODO: 这行代码将数据加载到表“mySchoolDataSet2.Student”中。您可以根据需要移动或移除它。
this.studentTableAdapter.Fill(this.mySchoolDataSet2.Student);
}
private void buttonReturn_Click(object sender, EventArgs e)
{
this.Close();
}
private void buttonAdd_Click(object sender, EventArgs e)
{
String StuID = tBStuId.Text.Trim();//读取文本框的值
String StuName = tBStuName.Text.Trim();
String StuSex = tBStuSex.Text.Trim();
String StuSdept = tBStuDept.Text.Trim();
int StuAge = int.Parse(tBStuAge.Text.Trim());
SqlConnection con = new SqlConnection("Data Source=.;Initial Catalog=MySchool;User ID=sa;Password=yourpassword");
try
{
con.Open();
string insertStr = "INSERT INTO Student (Sno,Sname,Ssex,Sdept,Sage) " +
"VALUES ('" + StuID + "','" + StuName + "','" + StuSex + "','" + StuSdept + "'," + StuAge + ")";
SqlCommand cmd = new SqlCommand(insertStr, con);//通过sql语句对表添加数值
cmd.ExecuteNonQuery();
}
catch
{
MessageBox.Show("输入数据违反要求!");
}
finally
{
con.Dispose();
tBStuId.Text = "";
tBStuName.Text = "";
tBStuSex.Text = "";
tBStuAge.Text = "";
tBStuDept.Text = "";
}
this.studentTableAdapter.Fill(this.mySchoolDataSet2.Student);//刷新表
}
private void buttonDelete_Click(object sender, EventArgs e)
{
SqlConnection con = new SqlConnection("Data Source=.;Initial Catalog=MySchool;User ID=sa;Password=yourpassword");
try
{
con.Open();
string select_id = dataGridView1.SelectedRows[0].Cells[0].Value.ToString();//选择的当前行第一列的值,也就是ID
string delete_by_id = "delete from Student where Sno=" + select_id;//sql删除语句
SqlCommand cmd = new SqlCommand(delete_by_id, con);
cmd.ExecuteNonQuery();
}
catch
{
MessageBox.Show("请正确选择行!");
}
finally
{
con.Dispose();
}
this.studentTableAdapter.Fill(this.mySchoolDataSet2.Student);
}
private void buttonEdit_Click(object sender, EventArgs e)
{
String StuID = tBStuId.Text.Trim();
String StuName = tBStuName.Text.Trim();
String StuSex = tBStuSex.Text.Trim();
String StuSdept = tBStuDept.Text.Trim();
int StuAge = 0;
if (tBStuAge.Text != "")
{
StuAge = int.Parse(tBStuAge.Text.Trim());
}
SqlConnection con = new SqlConnection("Data Source=.;Initial Catalog=MySchool;User ID=sa;Password=yourpassword");
try
{
con.Open();
if(StuName != "")
{
string insertStr = "UPDATE Student SET Sname = '" + StuName + "' WHERE Sno = '" + StuID + "'";
SqlCommand cmd = new SqlCommand(insertStr, con);
cmd.ExecuteNonQuery();
}
if (StuSex != "")
{
string insertStr = "UPDATE Student SET Ssex = '" + StuSex + "' WHERE Sno = '" + StuID + "'";
SqlCommand cmd = new SqlCommand(insertStr, con);
cmd.ExecuteNonQuery();
}
if (StuSdept != "")
{
string insertStr = "UPDATE Student SET Sdept = '" + StuSdept + "' WHERE Sno = '" + StuID + "'";
SqlCommand cmd = new SqlCommand(insertStr, con);
cmd.ExecuteNonQuery();
}
if (tBStuAge.Text != "")
{
string insertStr = "UPDATE Student SET Sage = '" + StuAge + "' WHERE Sno = '" + StuID + "'";
SqlCommand cmd = new SqlCommand(insertStr, con);
cmd.ExecuteNonQuery();
}
}
catch
{
MessageBox.Show("输入数据违反要求!");
}
finally
{
con.Dispose();
tBStuId.Text = "";
tBStuName.Text = "";
tBStuSex.Text = "";
tBStuAge.Text = "";
tBStuDept.Text = "";
}
this.studentTableAdapter.Fill(this.mySchoolDataSet2.Student);
}
private void buttonSearch_Click(object sender, EventArgs e)
{
String StuID = tBStuId.Text.Trim();
String conn = "Data Source=.;Initial Catalog=MySchool;User ID=sa;Password=yourpassword";
SqlConnection sqlConnection = new SqlConnection(conn); //实例化连接对象
try
{
sqlConnection.Open();
String select_by_id = "select * from Student where Sno='" + StuID + "'";
SqlCommand sqlCommand = new SqlCommand(select_by_id, sqlConnection);
SqlDataReader sqlDataReader = sqlCommand.ExecuteReader();
BindingSource bindingSource = new BindingSource();
bindingSource.DataSource = sqlDataReader;
dataGridView1.DataSource = bindingSource;
}
catch
{
MessageBox.Show("查询语句有误,请认真检查SQL语句!");
}
finally
{
sqlConnection.Close();
tBStuId.Text = "";
}
}
private void StuMessageMain_FormClosing(object sender, FormClosingEventArgs e)
{
ManagerMain m2 = new ManagerMain();
m2.Show();
}
}
}(9)课程信息页面:为管理员提供课程信息,且管理员可按需进行增、删、改、查操作。

图18:课程信息页面
对应C#实现如下:
using System;
using System.Collections.Generic;
using System.ComponentModel;
using System.Data;
using System.Data.SqlClient;
using System.Drawing;
using System.Linq;
using System.Text;
using System.Threading.Tasks;
using System.Windows.Forms;
namespace SchoolManage
{
public partial class CourseMessageMain : Form
{
public CourseMessageMain()
{
InitializeComponent();
}
private void CourseMessageMain_Load(object sender, EventArgs e)
{
// TODO: 这行代码将数据加载到表“mySchoolDataSet3.Course”中。您可以根据需要移动或移除它。
this.courseTableAdapter.Fill(this.mySchoolDataSet3.Course);
}
private void buttonAdd_Click(object sender, EventArgs e)
{
String cno = tBCno.Text.Trim();
String cn = tBCname.Text.Trim();
String cpo = tBCpno.Text.Trim();
int cd = 0;
if(tBCcredit.Text != "")
{
cd = int.Parse(tBCcredit.Text.Trim());
}
if (cpo == "")
{
cpo = "NULL";
}
SqlConnection con = new SqlConnection("Data Source=.;Initial Catalog=MySchool;User ID=sa;Password=yourpassword");
try
{
if(cno == "" || cn =="" || cd == 0)
{
MessageBox.Show("输入数据违反要求!");
}
else
{
con.Open();
string insertStr = "INSERT INTO Course (Cno,Cname,Cpno,Ccredit) " +
"VALUES ('" + cno + "','" + cn + "','" + cpo + "','" + cd + "')";
SqlCommand cmd = new SqlCommand(insertStr, con);
cmd.ExecuteNonQuery();
}
}
catch
{
}
finally
{
con.Dispose();
tBCno.Text = "";
tBCname.Text = "";
tBCpno.Text = "";
tBCcredit.Text = "";
}
this.courseTableAdapter.Fill(this.mySchoolDataSet3.Course);
}
private void buttonDelete_Click(object sender, EventArgs e)
{
SqlConnection con = new SqlConnection("Data Source=.;Initial Catalog=MySchool;User ID=sa;Password=yourpassword");
try
{
con.Open();
string select_id = dataGridView1.SelectedRows[0].Cells[0].Value.ToString();//选择的当前行第一列的值,也就是ID
string delete_by_id = "delete from Course where Cno=" + select_id;//sql删除语句
SqlCommand cmd = new SqlCommand(delete_by_id, con);
cmd.ExecuteNonQuery();
}
catch
{
MessageBox.Show("请正确选择行!");
}
finally
{
con.Dispose();
}
this.courseTableAdapter.Fill(this.mySchoolDataSet3.Course);
}
private void buttonEdit_Click(object sender, EventArgs e)
{
String cno = tBCno.Text.Trim();
String cn = tBCname.Text.Trim();
String cpo = tBCpno.Text.Trim();
int cd = 0;
if(tBCcredit.Text != "")
{
cd = int.Parse(tBCcredit.Text.Trim());
}
if (cpo == "")
{
cpo = "NULL";
}
SqlConnection con = new SqlConnection("Data Source=.;Initial Catalog=MySchool;User ID=sa;Password=yourpassword");
con.Open();
if(cn != "")
{
string insertStr = "UPDATE Course SET Cname = '" + cn + "' WHERE Cno = '" + cno + "'";
SqlCommand cmd = new SqlCommand(insertStr, con);
cmd.ExecuteNonQuery();
}
if (cpo != "")
{
string insertStr = "UPDATE Course SET Cpno = '" + cpo + "' WHERE Cno = '" + cno + "'";
SqlCommand cmd = new SqlCommand(insertStr, con);
cmd.ExecuteNonQuery();
}
if (tBCcredit.Text != "")
{
string insertStr = "UPDATE Course SET Ccredit = '" + cd + "' WHERE Cno = '" + cno + "'";
SqlCommand cmd = new SqlCommand(insertStr, con);
cmd.ExecuteNonQuery();
}
if(cno == "")
{
MessageBox.Show("输入数据违反要求!");
}
con.Dispose();
tBCno.Text = "";
tBCname.Text = "";
tBCpno.Text = "";
tBCcredit.Text = "";
this.courseTableAdapter.Fill(this.mySchoolDataSet3.Course);
}
private void buttonSearch_Click(object sender, EventArgs e)
{
String cno = tBCno.Text.Trim();
String conn = "Data Source=.;Initial Catalog=MySchool;User ID=sa;Password=yourpassword";
SqlConnection sqlConnection = new SqlConnection(conn); //实例化连接对象
try
{
sqlConnection.Open();
String select_by_id = "select * from Course where Cno='" + cno + "'";
SqlCommand sqlCommand = new SqlCommand(select_by_id, sqlConnection);
SqlDataReader sqlDataReader = sqlCommand.ExecuteReader();
BindingSource bindingSource = new BindingSource();
bindingSource.DataSource = sqlDataReader;
dataGridView1.DataSource = bindingSource;
}
catch
{
MessageBox.Show("查询语句有误,请认真检查SQL语句!");
}
finally
{
sqlConnection.Close();
tBCno.Text = "";
}
}
private void buttonReturn_Click(object sender, EventArgs e)
{
this.Close();
}
private void CourseMessageMain_FormClosing(object sender, FormClosingEventArgs e)
{
ManagerMain m2 = new ManagerMain();
m2.Show();
}
}
}(10)学生成绩信息页面:为管理员提供学生成绩信息,且管理员可按需进行增、删、改、查操作。

图19:学生成绩信息页面
对应C#实现如下:
using System;
using System.Collections.Generic;
using System.ComponentModel;
using System.Data;
using System.Data.SqlClient;
using System.Drawing;
using System.Linq;
using System.Text;
using System.Threading.Tasks;
using System.Windows.Forms;
namespace SchoolManage
{
public partial class StuGradeMain : Form
{
public StuGradeMain()
{
InitializeComponent();
}
private void StuGradeMain_Load(object sender, EventArgs e)
{
// TODO: 这行代码将数据加载到表“mySchoolDataSet4.SC”中。您可以根据需要移动或移除它。
this.sCTableAdapter.Fill(this.mySchoolDataSet4.SC);
}
private void buttonAdd_Click(object sender, EventArgs e)
{
String sno = tBSId.Text.Trim();
String cno = tBCno.Text.Trim();
int gra = int.Parse(tBGrade.Text.Trim());
SqlConnection con = new SqlConnection("Data Source=.;Initial Catalog=MySchool;User ID=sa;Password=yourpassword");
try
{
con.Open();
string insertStr = "INSERT INTO SC (Sno,Cno,Grade) " +
"VALUES ('" + sno + "','" + cno + "','" + gra + "')";
SqlCommand cmd = new SqlCommand(insertStr, con);
cmd.ExecuteNonQuery();
}
catch
{
MessageBox.Show("输入数据违反要求!");
}
finally
{
con.Dispose();
tBSId.Text = "";
tBCno.Text = "";
tBGrade.Text = "";
}
this.sCTableAdapter.Fill(this.mySchoolDataSet4.SC);
}
private void buttonDelete_Click(object sender, EventArgs e)
{
SqlConnection con = new SqlConnection("Data Source=.;Initial Catalog=MySchool;User ID=sa;Password=yourpassword");
try
{
con.Open();
string select_id = dataGridView1.SelectedRows[0].Cells[0].Value.ToString();//选择的当前行第一列的值,也就是ID
string select_cid = dataGridView1.SelectedRows[0].Cells[1].Value.ToString();//选择的当前行第二列的值,也就是CID
string deletesql = "delete from SC where Sno='" + select_id + "' AND Cno='" + select_cid + "'";//sql删除语句
SqlCommand cmd = new SqlCommand(deletesql, con);
cmd.ExecuteNonQuery();
}
catch
{
MessageBox.Show("请正确选择行!");
}
finally
{
con.Dispose();
}
this.sCTableAdapter.Fill(this.mySchoolDataSet4.SC);
}
private void buttonEdit_Click(object sender, EventArgs e)
{
String sno = tBSId.Text.Trim();
String cno = tBCno.Text.Trim();
int gra = int.Parse(tBGrade.Text.Trim());
SqlConnection con = new SqlConnection("Data Source=.;Initial Catalog=MySchool;User ID=sa;Password=yourpassword");
try
{
con.Open();
string insertStr = "UPDATE SC SET Grade='" + gra + "' WHERE Sno = '" + sno + "' AND Cno = '" + cno + "'";
SqlCommand cmd = new SqlCommand(insertStr, con);
cmd.ExecuteNonQuery();
}
catch
{
MessageBox.Show("输入数据违反要求!");
}
finally
{
con.Dispose();
tBSId.Text = "";
tBCno.Text = "";
tBGrade.Text = "";
}
this.sCTableAdapter.Fill(this.mySchoolDataSet4.SC);
}
private void buttonSearch_Click(object sender, EventArgs e)
{
String sno = tBSId.Text.Trim();
String cno = tBCno.Text.Trim();
String conn = "Data Source=.;Initial Catalog=MySchool;User ID=sa;Password=yourpassword";
SqlConnection sqlConnection = new SqlConnection(conn); //实例化连接对象
try
{
String selectsql = "select * from SC where Sno='" + sno + "'";
sqlConnection.Open();
if(sno != "" && cno == "")
{
selectsql = "select * from SC where Sno='" + sno + "'";
}
if (sno != "" && cno != "")
{
selectsql = "select * from SC where Sno='" + sno + "' AND Cno='" + cno + "'";
}
SqlCommand sqlCommand = new SqlCommand(selectsql, sqlConnection);
SqlDataReader sqlDataReader = sqlCommand.ExecuteReader();
BindingSource bindingSource = new BindingSource();
bindingSource.DataSource = sqlDataReader;
dataGridView1.DataSource = bindingSource;
}
catch
{
MessageBox.Show("查询语句有误,请认真检查SQL语句!");
}
finally
{
sqlConnection.Close();
tBSId.Text = "";
tBCno.Text = "";
}
}
private void buttonMes_Click(object sender, EventArgs e)
{
string connString = "Data Source=.;Initial Catalog=MySchool;Persist Security Info=True;User ID=sa;Password=yourpassword";//数据库连接字符串
SqlConnection connection = new SqlConnection(connString);//创建connection对象
string sql1 = "EXEC COURSE_AVG1";//编写SQL命令
SqlCommand sqlCommand1 = new SqlCommand(sql1, connection);
connection.Open();
sqlCommand1.ExecuteNonQuery();
connection.Close();
this.Hide();
StatisiticMain m2 = new StatisiticMain();
m2.Show();
}
private void buttonReturn_Click(object sender, EventArgs e)
{
this.Close();
}
private void StuGradeMain_FormClosing(object sender, FormClosingEventArgs e)
{
ManagerMain m2 = new ManagerMain();
m2.Show();
}
}
}(11)成绩统计页面:为管理员提供统计信息。

图20:成绩统计页面
对应C#实现如下:
using System;
using System.Collections.Generic;
using System.ComponentModel;
using System.Data;
using System.Data.SqlClient;
using System.Drawing;
using System.Linq;
using System.Text;
using System.Threading.Tasks;
using System.Windows.Forms;
namespace SchoolManage
{
public partial class StatisiticMain : Form
{
public StatisiticMain()
{
InitializeComponent();
}
private void StatisiticMain_Load(object sender, EventArgs e)
{
// TODO: 这行代码将数据加载到表“mySchoolDataSet6.AVG1”中。您可以根据需要移动或移除它。
this.aVG1TableAdapter.Fill(this.mySchoolDataSet6.AVG1);
}
private void buttonReturn_Click(object sender, EventArgs e)
{
this.Close();
}
private void StatisiticMain_FormClosing(object sender, FormClosingEventArgs e)
{
StuGradeMain m2 = new StuGradeMain();
m2.Show();
}
}
}(12)在主界面点击右上角的“×”即退出系统。
(注:以上页面中的“返回”、“退出”、“取消”、“×”选项均使得页面从当前界面返回到上一界面或上一级界面,并不使程序退出,仅主界面的“×”号可退出系统。)

图21:退出系统
以上就是本次数据库课程设计的全部内容啦,欢迎小伙伴们交流心得,批评指正。
转载请注明出处,未经同意禁止转载!
68747470733a2f2f62:6c6f672e6373646e2e6e65742f71715f34373430333637312f:61727469636c652f64657461696c732f313235303834353039
