硬件电路常用设计摘要

硬件电路常用设计摘要
目录
硬件设计是电路设计的基础,这里整理一些平常设计时的一些技巧和摘要,常用的参数等,方便日后索引查找 。
1. STM32芯片中不使用的晶振引脚OSC_IN和OSC_OUT接法
STM32上不使用外部晶振时,OSC_IN和OSC_OUT的接法
1、对于100脚或者144脚的产品,OSC_IN应接地,OSC_OUT应悬空。
2、对于少于100脚的产品,有两种接法:
(1)OSC_IN和OSC_OUT分别通过10K电阻接地。此方法可提高EMC性能。
(2)分别重映射OSC_IN和OSC_OUT到PD0和PD1,再配置PD0和PD1为推挽输出,并输出置0。可以减小功耗,节省电阻。
2. 电源LDO输出 3.3V 选择
RT9013-33GB 3.3V固定输出,低压差400mV@Iout=500mA,Vin=5.5V(Max) SOT-23-5 扩展库
ME6203A33PG 输入可达 30 V LDO ,0.59元 3.3V固定输出,Iout=100mA,Vin=30V(Max) 扩展库
MIC5205-3.3YM5-TR 1.4元 3.3V固定输出,Iout=150mA,Vin=16V(Max) 扩展库
XC6206P332MR 输入6V ,输出200mA 丝印
是
662K
HT75XX-1 , 输入可达 30 V, 输出 100mA
AMS1117-X.X • Operates Down to 1V Dropout 输入要大于输出1V,如输出 3.3 输入要5V 输出电流 1A
3. 电流大小与宽度
线宽的单位是:Inch(1inch=2.54cm=25.4mm) 100mil = 2.54mm
电流 = 0.15×线宽(W)=A , 默认常规电路板外层铜箔线路厚度为1oz(35um)

绝缘导线载流量估算如下:
导线截面(mm2 ) 1 1.5 2.5 4 6 10 16 25 35 50 70 95 120
载流是截面倍数 9 8 7 6 5 4 3.5 3 2.5
载流量(A) 9 14 23 32 48 60 90 100 123 150 210 238 300
一般铜线安全计算方法是:
2.5平方毫米铜电源线的安全载流量–28A.
4平方毫米铜电源线的安全载流量–35A .
6平方毫米铜电源线的安全载流量–48A .
10平方毫米铜电源线的安全载流量–65A.
16平方毫米铜电源线的安全载流量–91A .
25平方毫米铜电源线的安全载流量–120A.
如果是铝线,线径要取铜线的1.5-2倍.
如果铜线电流小于28A,按每平方毫米10A来取肯定安全.
如果铜线电流大于120A,按每平方毫米5A来取.
4. 常用过孔参数
- 全通过孔内径要求0.2mm(8mil)及以上,外径的是0.4mm(16mil)以上;
- 要求孔间距0.5mm及以上;过孔不能放置在小于0402电阻容焊盘大小的焊盘上,一般推荐间距为4-8mil;
按照经验PCB常用过孔尺寸的内径和外径的大小一般遵循X*2±2mil(X表示内径大小)。
比如8mil内径 ,可以设计成8/14mil、8/16mil或者8/18mil;
比如12mil的过孔可以设计为12/22mil、12/24mil、12/26mil;
常见尺寸 - 孔径: 24mil 20mil 16mil 12mil 8mil
焊盘直径:40mil 35mil 28mil 25mil 20mil
; 12/24;16/28;20/35
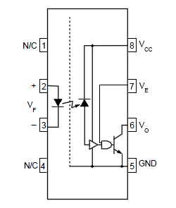
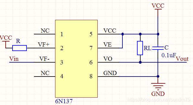
5. 关于光耦

该逻辑表中的LED是指发光二级管的状态。
发光二级管压降1.4-1.8v
发光二级管的驱动电流,为If=10-15mA。

两种接法:A.不改变逻辑状态:2引脚接VCC;3引脚接输入信号。
B.逻辑状态相反:2接输入信号,3接地。


其中R的确定方法为:
接法A:,Vcc应该与Vin的高电平相同;其中Vf为发光二极管压降1.4-1.8v,If为发光二级管导通电压10-15mA。
接法B:Vinl为输入信号Vin的高电平电压。
R的取值范围:200-500 ;RL的取值范围:330-4k欧姆。
6.关于旋转编码器EC11


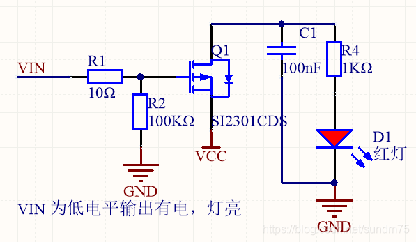
7. 常用MOS管参数
SI2302 N沟道,20V,2.1A,72mΩ@4.5V 1.2V
SI2301CDS P沟道,-20V,-3.1A,112mΩ@4.5V -1V 基础库
2N7002 N沟道,60V,0.5A,7Ω@10V 2.5V 基础库
AO3401A P沟道,-30V,-4.1A,165mΩ@4.2V -1.3V 基础库
FDN335N N沟道,20V,1.7A,70mΩ@4.5V 1.5V
FDN338P P沟道,-2V,-2.8A,112mΩ@4.5V -1V
2SK425 NEC N沟道,15V,18 A,24mΩ@10V
用2301可进行电源控制

双MOS管组成电子开关:
R2, R1: 47kΩ
C1,: 0.1μF / 6.3V, X5R
C2: 4.7μF / 6.3V, X5R

8. 电容材料
- X7R 电容器被称为温度稳定型的陶瓷电容器。
- X5R 适合做大容量电容。
- X5R、X7R或Y5P都属于Ⅱ类(与Ⅲ类统称为低频陶瓷电容器,国内叫CT型),是用铁电陶瓷做介质的电容器,这类电容比容大,损耗比较大,电气性能较稳定,随温度、电压和时间的变化并不显著,适用于隔直、耦合、旁路与对容量要求不高的电路。
9. 电池
镍镉电池能量比率低,电压低,有记忆效应,对环境有很大污染。但耐高温性能好,生产要求相对更低,价格便宜。寿命一般在充放电500次左右,如果是应急灯等应用(不常用),最少4年可不更换电池。日常生活中的剃须刀,电动理发器,应急灯大部分使用镍镉电池。
镍氢电池是镍镉下一代的充电电池,能量比率相对镍镉有所提升,电压低,略微有记忆效应,对环境有一定污染。价格适中(介于锂电和镍镉之间)。电池寿命在1000次左右。周边的镍氢混合动力汽车,电动模型很多使用镍氢电池。
锂电是目前充电电池的最高水平,但诞生10年,单位材料能量比只提升了10%,一直没有重大突破。锂电池能量比率相对更高,电压高(3.2V/3.7V),没有记忆效应,无污染。价格更高。电池寿命:磷酸铁锂(大部分的电动汽车)在2000次以上。锰酸锂(如大部分的3C电器)大概在500次左右。
锂电池是一类由锂金属或锂合金为负极材料、使用非水bai电解质溶液的电池。锂电池并非是单一的种类,而是锂金属电池和锂离子电池的统称。由于锂金属电池现在已不再被应用,所以我们平常说的锂电池一般指的是锂离子电池。
锂电池分类:聚合物锂电池、三元锂电池、铁锂电池等、型号常见的有,圆柱:18650.26650.32650.21700.14500.14250…..等等型号
分析锂离子电池的性能应该从以下几个方面:(1)容量(续航里程);(2)功率密度(动力性);(3)一致性(工作性能);(4)安全性比如散热性,熔点;(5)循环次数(相对使用寿命);(6)内部阻抗,比如欧姆电阻和极化电阻(内部损耗);(7)自放电。
锂电池需带有线路保护板,带有防过充保护板,安全防爆,如果没有,锂电池就会有变形、漏液、爆炸的危险!
从形体上分:圆柱形(Tesla采用松下的NCR18650B,直径18cm长度65cm,0代表圆柱形,不过博主特指出这是消费类电池以及未来可能搞得21700,三星也有一批,还有比较多的是26650,国内最大的圆柱型电池是比克,方壳(比如宁德ATL,目前国内很多都在做),软包(贬褒不一,比上述两个所占市场份额要小很多);
10. AD15中3D封装库制作
11. 美制电线标准AWG与公制英制对照表
AWG美国线规,下面介绍一下几个常用的AWG,如何对比表格找到美标AWG相应的导线截面积,AWG美国线规代号,指的是导体截面积mm²大小,数值越大,面积越小。
常用的AWG线材规格有18#-33#的线材,如果电机驱动线用14就够了,普通电源用16。

12. MOS管的原理和使用
12.1 PN二极管
加入磷为N型材料,磷原子在其价壳层中有 5 个电子。因此,当硅原子共享电子以获得所需的 8 个电子时,它们不需要这个额外的电子,因此材料中现在有额外的电子,因此这些电子可以自由移动。
加入三价铝或者硼等为P 型掺杂。这个原子在其价壳中只有 3 个电子,所以它不能为它的 4 个邻居提供一个电子来共享,所以其中一个将不得不离开。因此,在电子可以坐下和占据的地方产生了一个空穴。
当在二极管上连接一个电压源时,阳极(P 型)连接到正极,阴极(N)连接到负极,这将产生正向偏置并允许电流流动。电压源必须大于 0.7V 势垒,否则电子无法跳线。
12.2 MOS
MOS
管,即在集成电路中绝缘性场效应管。
MOS
英文全称为
Metal-Oxide-Semiconductor
即金属
氧化物
半导体,确切的说,这个名字描述了集成电路中
MOS
管的结构,即:在一定结构的半导体器件上,加上二氧化硅和金属,形成栅极。
MOS
管的
source
和
drain
是可以对调的,都是在
P
型
backgate
中形成的
N
型区。在多数情况下,两个区是一样的,即使两端对调也不会影响器件的性能
,
这样的器件被认为是对称的。
N沟道 耗尽型




NMOS
增强型管构成的开关电路

PMOS
的特性,
Vgs
小于一定的值就会导通,适合用于源极接
VCC
时的情况
(
高端驱动
)
。但是,虽然
PMOS
可以很方便地用作高端驱动,但由于导通电阻大,价格贵,替换种类少等原因,在高端驱动中,通常还是使用
NMOS
。


12.3 MOS管的分类
12.4 MOS 管的应用 - 门电路
非门(反向器)是一对最简单的门电路CMOS管组成。其工作原理如下:

A端为高电平时,P型管截止,N型管导通,输出端C的电平与Vss保持一致,输出低电平;A端为低电平时,P型管导通,N截止型管,输出端C的电平与VDD一致,输出高电平。
13 稳压二极管的使用
13.1 参数
1.Vz— 稳定电压。
指稳压管通过额定电流时两端产⽣的稳定电压值。
2. .IzT— 稳定电流
指稳压管产⽣稳定电压时通过该管的电流值。
3.rzJ— 动态电阻。
指稳压管两端电压变化与电流变化的⽐值。
4.稳压⼆极管电路限流电阻的选取
R太⼤, 则Ir很⼩, 当Il增⼤时, 稳压管的电流可能减⼩到临界值以下, 失去稳压作⽤;
R太⼩, 则Ir很⼤, 当Rl很⼤或开路时, Ir都流向稳压管, 可能超过其允许定额⽽造成损坏。
公式:
(Uimin-Uz)/(Izmin+Ilmax) > R > (Uimax-Uz)/(Izmax+Ilmin)
当两者不能同时满⾜时, 说明在给定条件下已超出稳压管的⼯作范围, 需限制输⼊电压Ui或负
载电流Il的变化范围, 或选⽤更⼤容量的稳压管。
Izmax: 稳压管允许的最⼤⼯作电流
Uzmax: 电⽹电压最⾼时的整流输出电压
Ilmax: 负载电流的最⼤值
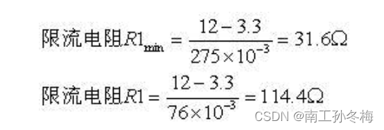
11.2 IN4728举例



限流电阻R1最好⼤于31.6Ω, 不然流过稳压⼆极管的电流过⼤, 会烧毁稳压⼆极管。
1N4728的稳定电压为3.3V, 稳定电流为76mA, 因此限流电阻R1的取值为114.4Ω
12 . 常用三极管及其替换
S9013 9014属于低频放大三极管(50V 0.1A 0.4W)
S8050 属于高频放大三极管(40V 0.5A 0.6W)
都是前级放大管,两者可以互换.9013/9014/8050的基本参数:最大功耗Pcm为0.6/0.4/1W,最高工作电压Uceo为25/45/25V,最大工作电流Icm为0.5/0.1/0.8(1.5)A。
8050属于低频三极管,其工作频率不会超过9013和9014。
9011 NPN 30V 30mA 400mW 150MHz 放大倍数20-80
9012 PNP 50V 500mA 600mW 低频管 放大倍数30-90
9013 NPN 20V 625mA 500mW 低频管 放大倍数40-110
9014 NPN 45V 100mA 450mW 150MHz 放大倍数20-90
8050 NPN 25V 700mA 200mW 150MHz 放大倍数30-100
8550 PNP 40V 1500mA 1000mW 200MHz 放大倍数40-14013. LM2940与LM7805
LM2940与LM7805的主要区别是:LM2940最大输出电流1A。LM7805最大输出电流1.5A。其它都很接近,所以,如果电路只要求1A或以下的,可用LM2940代替。
